bevictor伟德官网·(中国)唯一官方网站
首 页
机构设置
韦德官方网站
服务指南
下载专区
支部建设
科协工作
韦德bevictor体育
湖南先进传感与信息技术创新研究院
通知公告
科研动态
统计专区
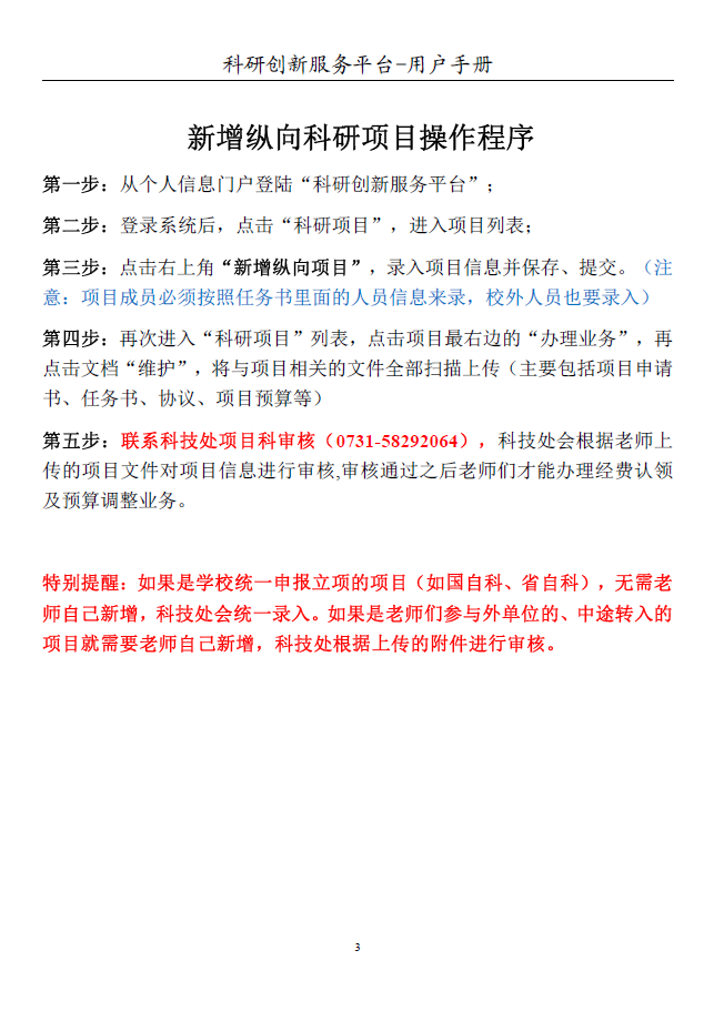
纵向项目日常业务办理流程(预算调整、经费认领、项目新增)
发布人:
发布时间:2025-04-01
浏览次数:
下一篇:
《bevictor伟德官网自然科学纵向科研项目经费管理办法》(湘大科发〔2022〕7号)
【
关闭
】
相关链接
国内高校
国家自然科学基金委员会
国家科学科技部
国家教育部
国家发展和改革委员会
国家工业和信息化部
国家科学技术奖励办公室
教育部科学技术司
国家知识产权局
教育部科技发展中心
国家基础科学研究网
国家科技计划项目申报中心
教育部留学回国基金
中国科学技术协会
中国学术会议在线
中国科技论文在线
湖南省知识产权局
湖南省科学技术厅
湖南省教育厅
湘潭市科技局
北京大学
清华大学
中国人民大学
北京师范大学
复旦大学
武汉大学
南京大学
中山大学
苏州大学
山西大学
云南大学
辽宁大学
中南大学
湖南大学
湖南师范大学
长沙理工大学