bevictor伟德官网·(中国)唯一官方网站
首 页
机构设置
韦德官方网站
服务指南
下载专区
支部建设
科协工作
韦德bevictor体育
湖南先进传感与信息技术创新研究院
通知公告
科研动态
统计专区
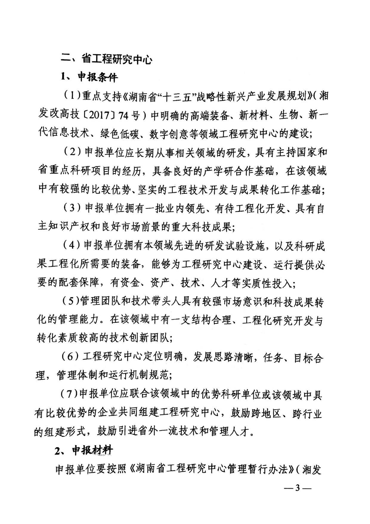
bevictor伟德官网组织申报2018年湖南省工程研究中心的通知
发布人:adminkjc
发布时间:2018-08-09
浏览次数:
各学院:
湖南省发展和改革委员会近日发布了关于组织申报2018年省工程研究中心的通知(具体附后)。根据通知要求,湘潭市发改委可推荐申报5个省工程研究中心,bevictor伟德官网需通过湘潭市发改委推荐上报。根据湘潭市发改委评审时间要求,请准备申报省工程研究中心的学院在8月30日前将材料报送科技处计划科,联系人:李朋、蒋科兵,58292064。
科技处
2018年8月6日
上一篇:
bevictor伟德官网组织申报2019年湖南省工程研究中心的通知
下一篇:
bevictor伟德官网印发《湖南省“十三五”战略性新兴产业发展规划》的通知
【
关闭
】
相关链接
国内高校
国家自然科学基金委员会
国家科学科技部
国家教育部
国家发展和改革委员会
国家工业和信息化部
国家科学技术奖励办公室
教育部科学技术司
国家知识产权局
教育部科技发展中心
国家基础科学研究网
国家科技计划项目申报中心
教育部留学回国基金
中国科学技术协会
中国学术会议在线
中国科技论文在线
湖南省知识产权局
湖南省科学技术厅
湖南省教育厅
湘潭市科技局
北京大学
清华大学
中国人民大学
北京师范大学
复旦大学
武汉大学
南京大学
中山大学
苏州大学
山西大学
云南大学
辽宁大学
中南大学
湖南大学
湖南师范大学
长沙理工大学